Тема: Как конструктивная критика влияет на авторов и читателей? Как не опустить руки автору.
Еще Выготский говорил, что «критика должна вскрывать внутренние законы развития произведения искусства, показывать, каким образом форма соответствует содержанию, и устанавливать меру художественного совершенства произведения».
Выготский считал, что настоящая художественная критика — это своего рода исследование творческого процесса художника, которое помогает глубже понять произведение и оценить его значение для культуры и общества.
Так зачем же нужна критика? Критика помогает читателям лучше понять произведение, анализировать свое мнение о тексе и свои предпочтения в литературе. Критика так же помогает читателю быть более осознанным во время чтения. Массовая критика влияет на популярность книги. Отрицательная критика не влияет на психическое здоровье читателя.
На автора отрицательная критика может повлиять иначе, она может затронуть его психическое здоровье и желание творить, но это не значит, что нужно опускать руки. Следует сделать из этого выводы. Конструктивная критика может помочь писателю в написание и доработке произведения, также писатель открывает для себя новые границы и стимул к самосовершенствованию.
Рекомендации для восприятия критики.
Постарайтесь абстрагироваться от эмоций и оцените суть критики объективно. Проанализировав замечания и выявив слабые или не доработанные страны, сосредоточьтесь на доработке этих нюансов. Не зацикливайтесь на одном мнение, расширьте свой кругозор и вы увидите, что есть так же и положительные отзывы о вашей работе. Заведите дневник в которой вы сможете записать свои мысли и наблюдения о критики вашей работы. Общайтесь со своими коллегами это поможет вам взглянуть на свои работу иначе. Поставьте для себя цели и задачи и начните совершенствовать свой текст. Окружите себя комфортом и тем, что поднимает вам настроение. Помните, что все мы люди и ошибаться для нас нормально, поэтому конструктивная критика и нужна нам для улучшения своих навыков. Если данные рекомендации вам не помогают, то лучше обратиться за помощью к психологу.
Критика профессионала---это урок. А критика гопника-блогера---это грязь и хайп.
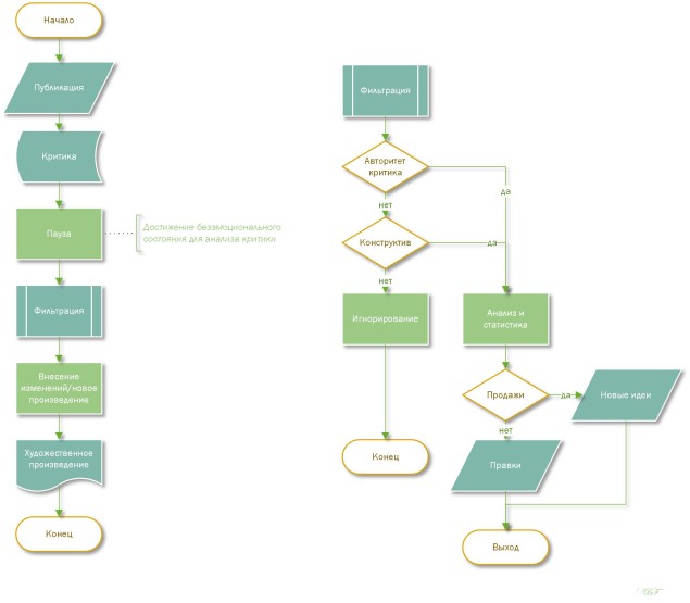
По моему мнению, логичная реакция на критику может быть представлена в виде простой функциональной схемы.
Критика — это не враг, а зеркало, которое показывает произведение с точек зрения, недоступных автору. Она бывает разной: профессиональный разбор структуры сюжета, эмоциональный отзыв читателя, едкий комментарий тролля или совет коллеги. Главное — отделять зерна от плевел. Конструктивная критика анализирует «что» и «почему», указывая на конкретные, по мнению критика, недостатки: «Персонаж теряет мотивацию во второй главе, и это ослабляет конфликт». Деструктивная, например, «книга отстой», не имеет ценности, кроме выплеска чужого настроения.
Писатель должен реагировать на критику как исследователь, а не как защитник крепости. Первый шаг — «пауза». Не отвечайте сразу, дайте эмоциям остыть. Второй — «фильтрация». Спросите себя: «Кто критикует?» Опытный редактор, целевой читатель или случайный прохожий? «Что именно вызывает их реакцию?» Даже грубый комментарий может скрывать рациональное зерно: одно лишь слово «скучно» иногда означает «не хватает динамики», а не «вы бездарны».
Таким образом, конструктивная критика — представляет собой своеобразное топливо для роста. Если несколько человек отмечают, что диалоги неестественны, стоит пересмотреть их. При этом не стоит пытаться угодить всем: книга, переписанная под десяток противоречивых советов, рискует превратиться в творение одного известного доктора. А если книга продаётся, так и вовсе не стоит её трогать, лучше использовать критические замечания при реализации новых замыслов: продолжения или следующего произведения.
Как реагировать на деструктивные бессмысленные выпады? Да никак! Отращивайте броню. Тролли питаются реакцией, их слова — проекция их собственных проблем, а не вашего таланта. Блокируйте, удаляйте, но не вступайте с ними в полемику. Помните также, что услуги психотерапевта недёшевы, и не нужно раздавать их даром психологическим вампирам на удалёнке.
Самый опасный критик живет внутри нас. Страх «а что, если они правы?» может парализовать волю. Здесь помогает «рациональный дневник»: выписывайте замечания, отмечайте те, что повторяются, и работайте только с ними. И помните: даже шедевры не идеальны, главное найти «своего» читателя, а он есть!
//BF
Для публикации новых тем и ответов в темах вам нужно войти на сайт.
Обращаем ваше внимание на то, что сообщения на форуме сайта zelluloza.ru носят исключительно информационный характер и ни при каких условиях не являются публичной офертой, определяемой положениями Статьи 437 (2) Гражданского кодекса Российской Федерации. Мнение авторов сообщений на форуме может не совпадать с позицией администрации.
Вы творческий человек? Вы любите и хотите делиться с людьми тем, в чем разбираетесь?